Cahier numérique

Cahier Numérique Mr.TURKI

menu

  • Acceuil
  • NSI terminale
  • NSI première
  • Seconde SNT
  • Classe Brevet
  • Quatrième
  • Cinquième

2023-01-22

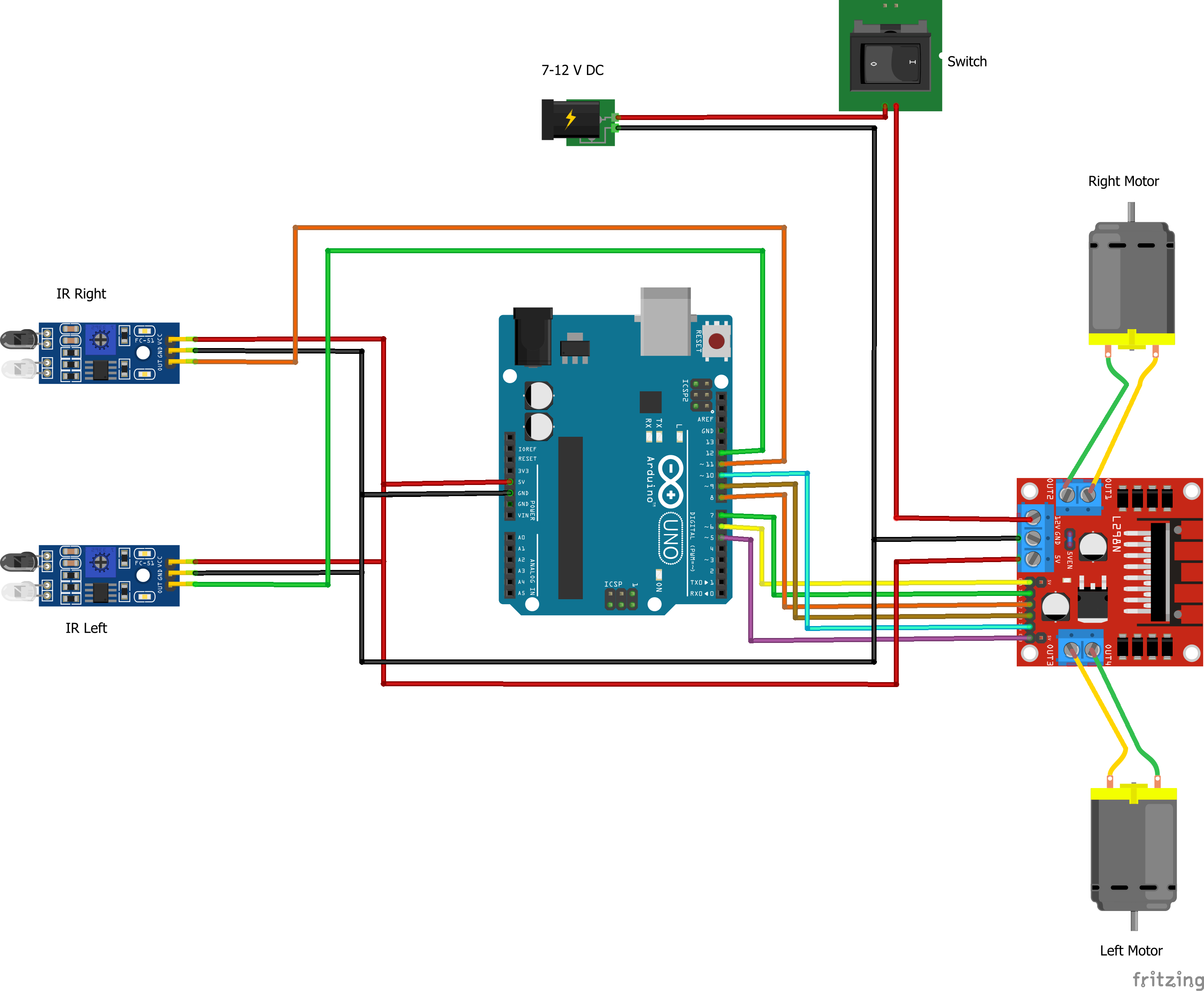
3.Réalisation:

Simulation et montage:
  • tutoriel simulation montage robot suiveur de ligne.
  • tutoriel montage châssis suiveur de ligne
  • simulation Arduino clignotement d'une LED 
  • Faire tester les deux moteurs du robot
  • tutoriel montage codage suiveur de ligne
  • photo du montage
  • montage codage de notre robot du projet
  • tester le capteur suiveur 
  • tester les moteurs
Programmation:
  • le code du robot suiveur de ligne
  • Algorigramme du suiveur de ligne
  • Simulation

  • MBOT suit une ligne noire
  • cours MBOT
MOHAMED BECHIR tourki
Envoyer par e-mailBlogThis!Partager sur XPartager sur FacebookPartager sur Pinterest
Article plus récent Article plus ancien Accueil

Terminale

  • Projets terminale

1 ière

  • Histoire de l'informatique
  • Révision première

2nd

  • révision seconde

3ème

  • révision brevet

4ème

  • Réalité Virtuelle 4ème
  • TP musique scratch 4ème
  • programmer MBOT
  • robot suiveur de ligne

5ème

  • 1- Visite virtuelle
  • 2- Jeux sérieux scratch
  • 3- Réalité Virtuelle
  • Projet ORAL 5ème
  • jeux de tir

Poster des questions:

Nom

E-mail *

Message *

Membres

Translate

Rechercher dans ce blog

Visites

licence

Creative Commons License
This work is licensed under a Creative Commons Attribution-NonCommercial-ShareAlike 4.0 International License.
Thème Voyages. Images de thèmes de merrymoonmary. Fourni par Blogger.